Lebenslänglich – LED-Soffitte für Klingeltaster
Aus ELVjournal
06/2008
0 Kommentare
Glühlampen-Soffitten
in Klingeltastern, Namensschildern usw. sind nicht besonders langlebig
und in der Wiederbeschaffung teuer. Vollwertiger und sehr langlebiger
Ersatz ist die hier vorgestellte LED-Schaltung mit vier SMD-LEDs. Sie
bietet zudem individuelle Farbmöglichkeiten.Einfach austauschen!
Das
Klingelschild an der Haustür gehört zur Visitenkarte des Hauses, es zu
beleuchten, ist einerseits neben der beleuchteten Hausnummer ein
Sicherheitsaspekt und andererseits auch ein kleiner optischer Blickfang.
Der entfällt aber, wenn die eingebaute Soffitte defekt ist oder nur
noch schwach vor sich hin glimmt.
|
| Bild 1: Ausfallanfällig und teuer – die üblicherweise in Klingelanlagen eingesetzte 38-mm-Soffitte |
Leider
sind diese 17-V-Soffittenlampen (Abbildung 1) eben trotz der an sich
großzügigen Spannungs- Dimensionierung nicht langlebig und dann auch
noch in der Neubeschaffung mit 3 bis 5 (!) Euro je Stück sehr teuer.
Besonders bei Mehrfamilienhäusern geht das über die Zeit ins Geld.Als
Ersatz bietet sich heute natürlich die LED an. Die nominelle
Lebensdauer einer normal betriebenen LED liegt bei mindestens 100.000
Stunden (das entspricht ca. 11,5 Jahre), und selbst dann wird sie kaum
ausfallen, lediglich die abgegebene Lichtleistung verringert sich.
Zweiter Aspekt: Die moderne LED übertrifft in ihrer Helligkeit, zumal in
Gruppen, weit die der Glühlampen-Soffitten (die ja aus Gründen der
längeren Lebensdauer und des Wärmehaushalts im engen Klingelgehäuse
meist weit unterhalb ihrer Normspannung betrieben werden und deshalb die
volle mögliche Helligkeit ohnehin nicht erreichen). Auch die
Verlustleistungsbilanz der LED spricht für sich. Bei den geringen
Strömen, wie sie hier fließen, entsteht kaum Abwärme. 
|
| Bild 2: Die LED-Soffitte wird mit vier SMD-LEDs bestückt, sie passt genau in die normale Soffittenfassung. |
Und
schließlich hat man hier die Wahl einer individuellen Leuchtfarbe, sei
es Weiß, Warmweiß, Gelb, Orange, Blau … All diese Aspekte haben zur hier
vorgestellten Lösung geführt. Die LED-Soffitte (Abbildung 2) kann mit
vier SMD-LEDs in der Wunschfarbe bestückt werden und ist einfach in die
bisherige Soffittenfassung einzusetzen. Wer möchte, kann sie sogar in
die manchmal nicht sehr kontaktsicheren Klingeltaster- Kontakte
einlöten, was gerade auch im Mehrfamilienhaus- Bereich Diebstählen
„interessierter Bastler” vorbeugt. Die Platine ist so ausgelegt, dass
sie die meistverbreiteten Soffittenlampen mit ca. 358 mm Länge einfach
ersetzen kann.Schaltung

|
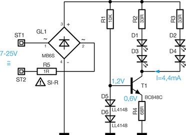
| Bild 3: Die Schaltung der LED-Ansteuerung |
Das
Schaltbild der LED-Soffitte ist in Abbildung 3 dargestellt. Als
Versorgungsspannung (ST 1 und ST 2) kann wahlweise Wechsel- oder
Gleichspannung dienen. Mit dem Gleichrichter GL 1 erfolgt eine
Gleichrichtung der Eingangsspannung. Der Widerstand R 5 dient als
Sicherung im Falle eines Kurzschlusses. Die LEDs D 1 bis D 4 sind in
zwei parallel liegenden Strängen mit je einem Serienwiderstand (R 2 und R
3) zusammengefasst. Die beiden Widerstände R 2 und R 3 sind notwendig,
da man LEDs nicht ohne weiteres direkt parallel schalten kann. Einzige
Ausnahme wären LEDs mit einer völlig identischen Kennlinie aus der
gleichen Herstellungscharge. Die Widerstände R 2 und R 3 sorgen für eine
gleichmäßige Stromverteilung auf beide Stränge. Damit der LED-Strom
auch bei unterschiedlichen Betriebsspannungen kons tant bleibt, ist eine
Stromsenke erforderlich, die mit dem Transistor T 1 realisiert ist. Die
Funktion ist einfach erklärt: Einen konstanten Strom durch die LEDs und
somit auch durch den Transistor T 1 und dessen Emitterwiderstand R 4
erzielt man, wenn die Spannung über dem Emitterwiderstand R 4 immer
konstant bleibt. Denn nach dem ohmschen Gesetz ist der Strom I = U / R.
Wenn also U und R konstant sind, ist folglich auch I konstant. Die
Basisspannung und somit die um 0,6 V kleinere Emitterspannung müssen
also konstant gehalten werden. Dies geschieht mit den beiden Dioden D 5
und D 6, über die eine Spannung von 1,2 V abfällt. Hierdurch steht am
Emitter von T 1 eine Spannung von 0,6 V an. Der LED-Strom für einen
LED-Strang kann mit folgender Formel berechnet werden:Mit
der „2“ in der Formel wird das Ergebnis durch zwei geteilt, da sich der
Strom ja auf die beiden LED-Stränge verteilt. Wer möchte, kann den
LED-Strom nach eigenen Wünschen anpassen, indem man den Widerstandswert
für R 4 entsprechend verändert. Nachbau

|
| Bild 4: Ansicht und Anschlussbelegung typischer SMD-LEDs |
Die
kleine Platine ist bereits mit SMD-Bauteilen vorbestückt, mit Ausnahme
der LEDs. Hier ist lediglich eine abschließende Kontrolle der bestückten
Platine auf Bestückungsfehler, eventuelle Lötzinnbrücken, vergessene
Lötstellen usw. notwendig. Es können LEDs im Gehäuseformat 1206 oder
„PLCC“ bestückt werden. Die Anschlussbelegungen der LEDs sind in
Abbildung 4 dargestellt.
|
| Bild
5: So oder so ähnlich sehen viele handelsüblichen Klingeltaster aus,
oben von außen, darunter mit der serienmäßigen Soffitte und unten mit
der LED-Soffitte bestückt. |
Die
Montage in den Klingeltaster erfolgt als einfacher Austausch gegen die
Soffitte, auf ein polrichtiges Einsetzen muss hier nicht geachtet
werden. Abbildung 5 zeigt einen Klingeltaster mit herkömmlicher Lampe
und darunter umgerüstet mit LED-Soffitte.Hinweis:
Beim Hantieren mit weißen LEDs (vor allem warmweißen LEDs) sollten
unnötige statische Aufladungen vermieden werden, da diese LEDs in der
neuesten Generation sehr empfindlich auf elektrostatische Entladungen
reagieren. Außerdem sollte man beim Verlöten darauf achten, dass die
Lötzeit nicht länger als 3 Sekunden beträgt, sich aber trotzdem eine
saubere Lötstelle ergibt.

|
| Die Platine der LED-Soffitte mit dazugehörigem Bestückungsplan, oben die Lötseite, unten die Bestückungsseite |
Fachbeitrag online und als PDF-Download herunterladen
Inhalt
Sie erhalten den Artikel in 2 Versionen:
als Online-Version
als PDF (2 Seiten)
Sie erhalten folgende Artikel:
- Lebenslänglich – LED-Soffitte für Klingeltaster
- 1 x Journalbericht
- 1 x Schaltplan
Hinterlassen Sie einen Kommentar: